На информационном ресурсе применяются cookie-файлы. Оставаясь на сайте, вы подтверждаете свое согласие на их использование.
manfut
activist
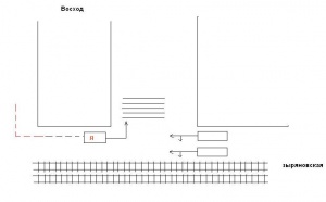
Сегодня при совершении разворота на восходе был зачикан гайцами. Предъявили 12.15.4. Разворачивался внизу Восхода по маленькой дуге. Предъявляют, что я соответственно выехал на полосу встречного движения в нарушение правил. Все попытки объясниться на месте и доказать что данная статья тут не применима ни к чему не привели. На все ответ был: В суде расскажешь(на 8 октября назначили). В приложении протокол и схема. Схема правда от руки, то точная(не догадался зафотать). На схеме написал "не согласен". Говорю, дорисуйте полностью траекторию(как красный пунктир) я напишу что согласен со схемой. Они: нифига, мы не видели как ты там оказался, видели как ты там стоял и потом поехал(я пропускал встречный поток с моста). Показали кусочек видео, где видно, что я стою как на схеме и поворотником левым моргаю. Сами они с Зыряновской ехали.
Самое интересное, что сначала начали постановление писать. Я говорю: Вы чего это, пишите протокол. Он: Ага, щас. Отложил постановление и начал протокол писать
Почитал уже все обсуждение про подобные перекрестки и траектории, понял что каждый по своему трактует. Как подготовиться к суду? Можно ли заранее попросить материалы для ознакомления? Видеозапись хочу полностью посмотреть. Нужно ли заранее писать какие-то ходатайства? Вообще на что давить? У меня пока 2 варианта:
* не виновен(только не знаю правильные слова как доказать
)
* переквалификация в п. 12.15.3, т.к. маневр то был разворотом. Может кто из форумчан окажет юридические услуги по данной проблеме?
Прикол еще... когда только начали говорить, закинул удочку мол ладно, давайте разойдемся, буду знать что низя так. Он аж закипел по моему типа : Не указывайте мне что я должен делать! А в конце разговора, когда уже была нариосвана схема он: "Ну что так и не признаете вину? нет? эхх а я вас до последнего пожалеть хотел, но раз упрямитесь, будете пешком ходить "
Самое интересное, что сначала начали постановление писать. Я говорю: Вы чего это, пишите протокол. Он: Ага, щас. Отложил постановление и начал протокол писать

Почитал уже все обсуждение про подобные перекрестки и траектории, понял что каждый по своему трактует. Как подготовиться к суду? Можно ли заранее попросить материалы для ознакомления? Видеозапись хочу полностью посмотреть. Нужно ли заранее писать какие-то ходатайства? Вообще на что давить? У меня пока 2 варианта:
* не виновен(только не знаю правильные слова как доказать
)* переквалификация в п. 12.15.3, т.к. маневр то был разворотом. Может кто из форумчан окажет юридические услуги по данной проблеме?
Прикол еще... когда только начали говорить, закинул удочку мол ладно, давайте разойдемся, буду знать что низя так. Он аж закипел по моему типа : Не указывайте мне что я должен делать! А в конце разговора, когда уже была нариосвана схема он: "Ну что так и не признаете вину? нет? эхх а я вас до последнего пожалеть хотел, но раз упрямитесь, будете пешком ходить "

схема
Да, расписавшиеся свидетели были остановлены минут через 20 общения и самого "правонарушения" не видели. тов. ИДПС на словах объяснил что расписались они как свидетели изъятия ВУ.
Да, расписавшиеся свидетели были остановлены минут через 20 общения и самого "правонарушения" не видели. тов. ИДПС на словах объяснил что расписались они как свидетели изъятия ВУ.
правильно наказали
надо было пересечь трамвайные пути и развернутся
надо было пересечь трамвайные пути и развернутся
Ехал ты как.... в общем иногда с зыряновской надо прямо проехать, а такие стоят, разворачиваются, лень по фен-шую все сделать.
В чем развод то? движение по встречке все верно, просто по человечески могли закрыть глаза на это, наверное выпендиваться начал.
В чем развод то? движение по встречке все верно, просто по человечески могли закрыть глаза на это, наверное выпендиваться начал.Выпендриваться вообще не в моих правилах, всегда вежливо общаюсь. Не правы Вы, уважаемый.
Может и на прав, для того и советуюсь.... Но как то все равно не вяжется... в любом случае это был разворот, а значит п12.15.3. Разве не так?
* не виновен(только не знаю правильные слова как доказатьВот для этого и нужно знать ПДД...)

А если не знаешь - значит не делать, как минимум этого...
Сейчас читают
Столица Сибири
77275
1051
Дачные цветы, декоративные растения (часть 3)
587942
732
Дозор ноябрьский, зимний
175524
1000
всем курить ПДДНу про перекрестки и пересечения проезжих частей лично мне на первом занятии в автошколе рассказывали.
8.6. Поворот должен осуществляться таким образом, чтобы при выезде с пересечения проезжих частей транспортное средство не оказалось на стороне встречного движения.
Формально здесь упомянут поворот, но логично, что и разворот должен осуществляться аналогично.
Ибо как выше упомянул Филимон, именно из-за таких маневров и начинаются столпотворения на перекрестках, а ули, ведь не запрещено ведь, вот и будет он стоять лоб в лоб со встречными
Формально здесь упомянут поворот, но логично, что и разворот должен осуществляться аналогично.
Ибо как выше упомянул Филимон, именно из-за таких маневров и начинаются столпотворения на перекрестках, а ули, ведь не запрещено ведь, вот и будет он стоять лоб в лоб со встречными

александр99
guru
Вроде бы как в предыдущем споре (спорили долго, с картинками и схемами) про этот разворот (именно на этом перекрёстке) все пришли к выводу, что это РАЗВОД и данный манёвр не наказуем.
Также, если едешь по Зыряновской прямо во втором ряду, освобождая правый для поворота направо, а из правого умудряются еще и налево на мост проскочить камазы с прицепами
Еще и сигналя, шоб ему дорогу дали... А тут еще и кто-то разворачивается по встречной, ведь ГАИ разъяснило, что так можно ездить 
Еще и сигналя, шоб ему дорогу дали... А тут еще и кто-то разворачивается по встречной, ведь ГАИ разъяснило, что так можно ездить 
PartyZan
r.i.p.
Вроде бы как в предыдущем споре про этот разворот (именно на этом перекрёстке) все пришли к выводу, что это РАЗВОД и данный манёвр не наказуем.Маленько не так
Пришли к тому, что ныне адм.практика на стороне водителя, и такие нарушения легко опротестовать
Но нарушение есть
А вот наказание в виде 12.15, из-за "точности" формулировки последней, не имеет место быть. Ибо не работает 12.15 "на перекрестке"
Вроде как даже сам madmax аналогичный (или конкретно этот) случай самолично опротестовал
всем курить ПДДссылка про Тобразные перекрестки, а это совсем не Тобразный перекресток
да и как то глупо такой маневр совершать (ИМХО)
схемаправильно, за это они и расписывались, что при них у Вас изъяли права. К свидетелям нарушения никакого отношения не имеют. Это понятые
Да, расписавшиеся свидетели были остановлены минут через 20 общения и самого "правонарушения" не видели. тов. ИДПС на словах объяснил что расписались они как свидетели изъятия ВУ.
а на суде вы уже точно ничего не докажите..., так что прощаемся с правами...
Единственный момент: сотрудник ГИБДД не может вам назначить время разбора в суде, вам из суда должна повестка придти, вы ближе к 8 октября наберите в этот суд и уточните, когда вам судья разбор назначил.
Единственный момент: сотрудник ГИБДД не может вам назначить время разбора в суде, вам из суда должна повестка придти, вы ближе к 8 октября наберите в этот суд и уточните, когда вам судья разбор назначил.
Мне кажется, что как-то надо приплести тот факт, что зыряновская с другой стороны (вправо, если ехать на мост) не имеет за трамвайными путями проезжей части. Да и вообще она там какая-то недоулица. И те кто едет по зыряновкой оттуда тоже вроде оказываются на встречной, если поворачивать на Восход. Может чего напутал, но перекресток там реально дурной. Поэтому я там не езжу
Чего только стоят проехавшие на "розовый" с дамбы моста и перегораживающие поворот с Зыряновской на мост, пропуская пешеходов.
Чего только стоят проехавшие на "розовый" с дамбы моста и перегораживающие поворот с Зыряновской на мост, пропуская пешеходов.нет тут нарушения, при развороте на перекрёстке траектория движения не регламентируется, пропусти всех и разворачивайся
так что развод
так что развод
если бы не получив деньги написали штраф за пешика, то был бы развод, а так врядли
Да и вообще она там какая-то недоулица. И те кто едет по зыряновкой оттуда тоже вроде оказываются на встречной, если поворачивать на Восход.Нормальная там улица. И у них стоит знак "только направо", так что они "прямо" ехать и не могут, ибо "прямо" для них - встречка.
А чтобы повернуть на Восход, им надо повернуть направо, переехать через ТП, и развернуться.
Я бы еще попросил ИДПС продемонстрировать, как надо разворачиваться там? И заснял бы на камеру. Ибо если заехать за трамвайные пути, то развернешься с пересечением двойной сплошной, как мне кажется.
Я бы еще попросил ИДПС продемонстрировать, как надо разворачиваться там? И заснял бы на камеру. Ибо если заехать за трамвайные пути, то развернешься с пересечением двойной сплошной, как мне кажется.нет, как раз так и надо
нет там двойной сплошной, это же перекресток. Иначе как тем, кто сверху, поворачивать на Зыряновскую налево?
Сплошная двойная начинается там, где заканчивается перекресток, примерно.
Ну может быть, а там развернуться-то реально? Движняк какой-то нереальный
там постоянно. Я прям если еду там, глаза закрываю от страха 
там постоянно. Я прям если еду там, глаза закрываю от страха 
Ну может быть, а там развернуться-то реально? Движняк какой-то нереальныйЯ стараюсь избегать сего маневратам постоянно. Я прям если еду там, глаза закрываю от страха
![]()

Ибо это анриал какой-то
а на суде вы уже точно ничего не докажите..., так что прощаемся с правами...Ну что ж Вы так - в Вашем случае не получилось, а тут - совсем другая ситуация...
У меня у самого получалось опротестовывать подобные квалификации ИДПСами - один раз в суде лично, один раз - жалобу писал для ЛВОКа, а на том перекрестке на Восходе лично ИДПСу доказывал, что место, где он меня якобы остановил - не является дорогой, а является перекрестком, где п.4 ст.12.15 неприменим. Кроме того, если уж совсем "по-правильному", ИДПС обязан был составить протокол по ст.12.15.3 (если его начальники убедили все-таки 12.15 применять), ибо маневр ТС "связан с поворотом налево или разворотом", что квалифицируется в указанной части ст.12.15, а ИДПС "заартачился" -> на него стоит составить жалобу на его начальника...
2ТС - суд недвано перееехал - буквально в сотне метров он от этого перекрестка...

Не все, но некоторые перекрестки так сказать эксклюзивны!
Например никогда не стоит пробовать развернуться с Большевички (от Ленты обратно в город) на пересечении с Днепрогэсовской по большому радиусу!
Днепрогэсовская односторонняя и как минимум 2 ряда с неё сверху в основном будут щемиться налево т.е. навстречу вам !
Например никогда не стоит пробовать развернуться с Большевички (от Ленты обратно в город) на пересечении с Днепрогэсовской по большому радиусу!

Днепрогэсовская односторонняя и как минимум 2 ряда с неё сверху в основном будут щемиться налево т.е. навстречу вам !

Так здесь так и получается - при развороте по малому радиусу ловишь всех, кто едет с Зыряновской! 

при развороте по малому радиусу ловишь всех, кто едет с Зыряновской!"Ловишь" с Зыряновской только тех, кто не выполняет требование "перед поворотом занять крайнее положение на проезжей части". Но там всегда почти с 3-х рядов поворачивают. Тем не менее - не аргумент....

обшибся я, есть нарушение, потому как есть разделительный газон, и когда вдоль него едешь то встречка
но пункт 4 тут не пришьёшь, потому как "выезд на трамвайные пути встречного направления, а равно выезд в нарушении Правил дорожного движения, на сторону дороги предназначеной для встречного движения, соединённый с поворотом налево, разворотом и обьездом препятствия" есть пункт 3 в чистом виде и карается от рубля до полутора
но пункт 4 тут не пришьёшь, потому как "выезд на трамвайные пути встречного направления, а равно выезд в нарушении Правил дорожного движения, на сторону дороги предназначеной для встречного движения, соединённый с поворотом налево, разворотом и обьездом препятствия" есть пункт 3 в чистом виде и карается от рубля до полутора
а те кто едут с Зыряновской, должны дать закончить маневр выехавшему на перекресток автомобилю, берем любой перекресток с поворотами - пока все не разъедутся по предыдущему сигналу светофора, на новый не лезут, а тут чем иначе?
я тоже считаю что у ТС есть полное право обжаловать действия ИДПС, и можно смело ссылаться на РГ, какая разница Т образный или другой перекресток в данном случае.
я тоже считаю что у ТС есть полное право обжаловать действия ИДПС, и можно смело ссылаться на РГ, какая разница Т образный или другой перекресток в данном случае.
Угу, особенно когда "голова" на развороте стоит уже пешеходов пропускает, а ты только в хвосте налево, так конечно, с Зыряновской пусть стоят ждут завершения маневра... 

manfut
activist
Вроде бы как в предыдущем споре (спорили долго, с картинками и схемами) про этот разворот (именно на этом перекрёстке) все пришли к выводу, что это РАЗВОД и данный манёвр не наказуем.Можно ссылку, сам не нашел...
на те вот картинку из ихнего букваряда, по восьмому примеру 12.15.3.
А можно поподробнее про неприменимость 12.15 на перекрестках?
Да, вот по примеру из их методички они должны были выписывать протокол максимум по 12.15.3! И это по-другому не назовешь, как РАЗВОД! В таких случаях, если на зубок не помнишь правила и КоАП, лучше вози собой правила с комментариями.. (на будущее)
А по теме - пиши на них жалобу, требуй запись с их камеры, полностью! Максимум, что тебе светит - это 1000-1500 рублей штрафа.
В общем готовься и вооружайся!
ПыСы. А по прошлому обсуждению пришли к выводу, что там вообще штраф 100 рублей максимум и всё... ТС вроде дал взятку-откатку, так как напугали.
А по теме - пиши на них жалобу, требуй запись с их камеры, полностью! Максимум, что тебе светит - это 1000-1500 рублей штрафа.
В общем готовься и вооружайся!
ПыСы. А по прошлому обсуждению пришли к выводу, что там вообще штраф 100 рублей максимум и всё... ТС вроде дал взятку-откатку, так как напугали.

Экипаж 028 стояли там 20 минут назад запись ведут на цифровой фотик.
А можно поподробнее про неприменимость 12.15 на перекрестках?Не знаю, насколько это доказуемо, в итоге, личного опыта не было
но.
3. Выезд на трамвайные пути встречного направления, а равно выезд в нарушение Правил дорожного движения на сторону дороги, предназначенную для встречного движения, соединенный с разворотом, поворотом налево или объездом препятствия, -Бытует мнение, что перекресток - не дорога, а именно "перекресток", и никакого отношения к термину "дорога" не имеющая. То есть, 12.15.3/4 "не работает" в пределах перекрестка.
влечет наложение административного штрафа в размере от одной тысячи до одной тысячи пятисот рублей.
4. Выезд в нарушение Правил дорожного движения на сторону дороги, предназначенную для встречного движения, за исключением случаев, предусмотренных частью 3 настоящей статьи, -
влечет лишение права управления транспортными средствами на срок от четырех до шести месяцев.
Здесь спорный (философский) вопрос: если считать
пересечением проезжих частей все пространсво
между сходящимися дорогами, то нарушения нет, а
если участочек разворота поперек аллеи считать
уже не пересечением (не перекрестком), то это уже
выезд на встречку со всеми вытекающими
О как... Но с другой стороны все спорные моменты
и недостаточно доказанные обвинения по общей
юрисдикции нашего законодательства трактуются
в пользу обвиняемого (а не обвинения!!!), то можно
считать вину не доказанной и отпустить нашего
грешника с Богом...
Вобщем - такой должна быть речь идеального судьи по рассмотренному делу, но что-то мало у нас идеальных судей знающих ЗАКОН
пересечением проезжих частей все пространсво
между сходящимися дорогами, то нарушения нет, а
если участочек разворота поперек аллеи считать
уже не пересечением (не перекрестком), то это уже
выезд на встречку со всеми вытекающими

О как... Но с другой стороны все спорные моменты
и недостаточно доказанные обвинения по общей
юрисдикции нашего законодательства трактуются
в пользу обвиняемого (а не обвинения!!!), то можно
считать вину не доказанной и отпустить нашего
грешника с Богом...
Вобщем - такой должна быть речь идеального судьи по рассмотренному делу, но что-то мало у нас идеальных судей знающих ЗАКОН

Теперь только прикинуться. Судьи более нормальные чем гайцы. Я когда училась в автошколе, мне сразу сказали, что это встречка, я запомнила на долго.
Вам бы почитать ПДД
Перекресток и пересечение ПЧ - разные вещи. Там, где ТС проехал - перекресток, но не пересечение ПЧ.
А философский вопрос в другом: считать ли наличие "дороги" в пределах перекрестка (не в пределах пересечения ПЧ)
Перекресток и пересечение ПЧ - разные вещи. Там, где ТС проехал - перекресток, но не пересечение ПЧ.
А философский вопрос в другом: считать ли наличие "дороги" в пределах перекрестка (не в пределах пересечения ПЧ)
на те вот картинку из ихнего букваряа где бы весь такой букварь почитать бы?
Почитайте вот это:
http://www.rg.ru/2009/05/26/razvorot.html
Где-то ещё было аналогичное разъяснение на сайте ГАИ. Если найду - выложу ссылку
http://www.rg.ru/2009/05/26/razvorot.html
Где-то ещё было аналогичное разъяснение на сайте ГАИ. Если найду - выложу ссылку
Не раз видел, и в этом топе и в других советы писать жалобу. А куда писать и на кого? В протоколе указано Нем. Данченко 143. Там 2-ой полк расположен. А как узнать кто начальник(имя, звание)? Что посоветуете писать в жалобе? Неверную квалификацию правонарушения и просьбу предъявить видеозапись?
Экипаж 028 - да видимо они, номер не запомнил(тоже зря) но место и цифровой фотик совпадают. Поди также на аварийке стоят прям на перекрестке на восход?
Экипаж 028 - да видимо они, номер не запомнил(тоже зря) но место и цифровой фотик совпадают. Поди также на аварийке стоят прям на перекрестке на восход?
На сайте ГИБДД не нашёл, но вот оно же: ссылка
Ситуация 7.
Ситуация 7.
На сайте ГИБДД не нашёл, но вот оно же: ссылкаразве?
Ситуация 7.
разницу не замечаем?
неприменимо к нашему случаю, так как в данном случае нет разделительного газона и нет соответственно движения вдоль него по встречке
если считатьhint: на одном перекрестке может быть ссильно больше одного пересечения проезжих частей.
пересечением проезжих частей все пространсво
между сходящимися дорогами, то нарушения нет, а
если участочек разворота поперек аллеи считать
уже не пересечением (не перекрестком),
И что? Наличие газона отменяет границы перекрестка или изымает его часть? 

ТОП 5
2
4
